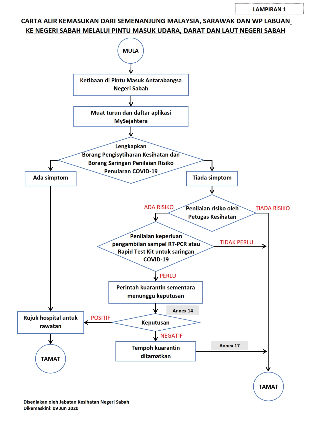
JKNS: Carta Alir Kemasukan Dari Semenanjung Malaysia, Sarawak Dan WP Labuan Ke Negeri Sabah 09/06/2020 Aiman Siaran Media 09 Jun 2020 Jumlah paparan: 2453 Rating: ( 0 Rating ) Sila beri kadar Undi 1 Undi 2 Undi 3 Undi 4 Undi 5 Lihat / Muat Turun PDF Facebook Twitter Seterusnya Seterusnya